Jump to content

Inverter for PC slår seg ut når eg bruker thruster


geggen20

Recommended Posts

Helt riktig J-Å. De få minuttene thrusterne går klarer fint det lille batteriet og levere strøm til navigasjon, men hvorfor man vil bruke en DC/DC lader, når målert er at det skal være billigst mulig, er jeg ikke helt enig i. Samtidig er jeg enig i at en DC/DC er bedre en Shottkydiode. Om jeg husker rett så tror jeg faktisk Lars H. bruker denne løsningen for å sikre strøm til VHF'en sin. 

 

(Slik jeg oppfatter inlegget opplever sjarkeier det som er problemet er at navigasjonen faller ut. Da er denne løsningen billig og grei. Som jeg selv og flere med har skrevet så er rotårsaken at alt er koblet til 2 store batterier, men så lenge thruster og alt annet fungerer så tviler jeg på at sjarkeier har interesse av nye dyre løsninger som flere av oss har foreslått)

Link to post
JRK skrev 27 minutter siden:

Samtidig er jeg enig i at en DC/DC er bedre en Zenerdiode. Om jeg husker rett så tror jeg faktisk Lars H. bruker denne løsningen for å sikre strøm til VHF'en sin.

 

Der tror jeg du husker feil. Jeg har ikke noe opplegg i båten som bruker Zenerdioder. Jeg har heller ikke noen DC/DC sak.

 

Når det gjelder VHF'n, er den koblet opp via en enkel vender der jeg kan slå over fra forbruksbatteriet til startbatteriet om forbruksbatteriet skulle svikte.

 

Kanskje du tenker på solcellepanelet? Det er normalt koblet til forbruksbatteriet, men ved lading fra landstrømlader kobles det automatisk over til startbatteriet via litt enkel mikmak.

Lars H. Helgesen, "Kapteinen" på Trudelutt (Saga27) med hjemmehavn i Son, Oslofjorden

Nettsteder jeg drifter: trudelutt.com oljepionerene.no Skipshunden vår

Som Paschuan i Soten sa på 1920-tallet: Ja, inte är jag mätt, men törstig är jag.

Link to post

OK, Lars da blander/husket jeg feil der, beklager det. Ellers så klarte jeg også å skrive Zener, det skulle jo hvert Shkotty. Av og til henger ikke hodet med på skrivingen ;)

Men hos meg selv bruker jeg denne zener løsningen, med ett 9V oppladbart med en zenerdiode mellom dette og forbruks batteriene, for memory på båtradioen. Men her går det jo bare milliampere.

Link to post

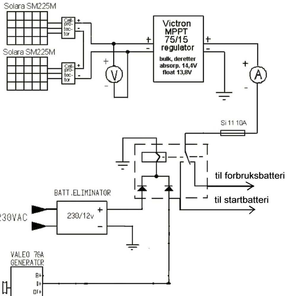
Du tenker kanskje på den styringen min av solcellepanelet. Tidligere hadde jeg en kobling der det koblet over til startbatteriet enten vha. landstrøm eller dynamo. Da var det 2 små vanligere med i bildet. Nå er styringen fra dynamo D+ fjernet.

 

 

ladevalg.jpg.18117851f78748678f75c751a0069320.jpg

Lars H. Helgesen, "Kapteinen" på Trudelutt (Saga27) med hjemmehavn i Son, Oslofjorden

Nettsteder jeg drifter: trudelutt.com oljepionerene.no Skipshunden vår

Som Paschuan i Soten sa på 1920-tallet: Ja, inte är jag mätt, men törstig är jag.

Link to post

OK. Jeg er jo glad i litt "finurlige" løsninger, så i tillegg til at landstrøm via batterieliminatoren styrer solcellene, styrer det også en alarm for om landstrømmen forsvinner. Selve alarmen er en kraftig summer jeg hadde liggende i roteskuffen.

 

Men nå er jeg nok langt unna trådens emne, - sorry.

 

landstromalarm.jpg.5b2dbde8595fa384dbbc15df93fb0f99.jpg

Lars H. Helgesen, "Kapteinen" på Trudelutt (Saga27) med hjemmehavn i Son, Oslofjorden

Nettsteder jeg drifter: trudelutt.com oljepionerene.no Skipshunden vår

Som Paschuan i Soten sa på 1920-tallet: Ja, inte är jag mätt, men törstig är jag.

Link to post

Delta i diskusjonen

Du kan skrive innlegget nå, det vil bli postet etter at du har registrert deg. Logg inn hvis du allerede er registrert.

Guest
Svar på dette emnet

×   Du har postet formatert tekst..   Fjern formattering

  Only 75 emoji are allowed.

×   Innholdet du linket til er satt inn i innlegget..   Klikk her for å vise kun linken.

×   Det du skrev har blitt lagret.   Slett lagret

×   You cannot paste images directly. Upload or insert images from URL.

×
×
  • Create New...